[Đặt hẹn] Hướng dẫn sử dụng tính năng Quản lý trạng thái lịch hẹn
Mô tả chức năng: Trạng thái lịch hẹn mô tả tình trạng đến điều trị của bệnh nhân gồm: Đang chờ, Đang điều trị, Đã điều trị, Không đến, Huỷ hẹn, Hẹn lại
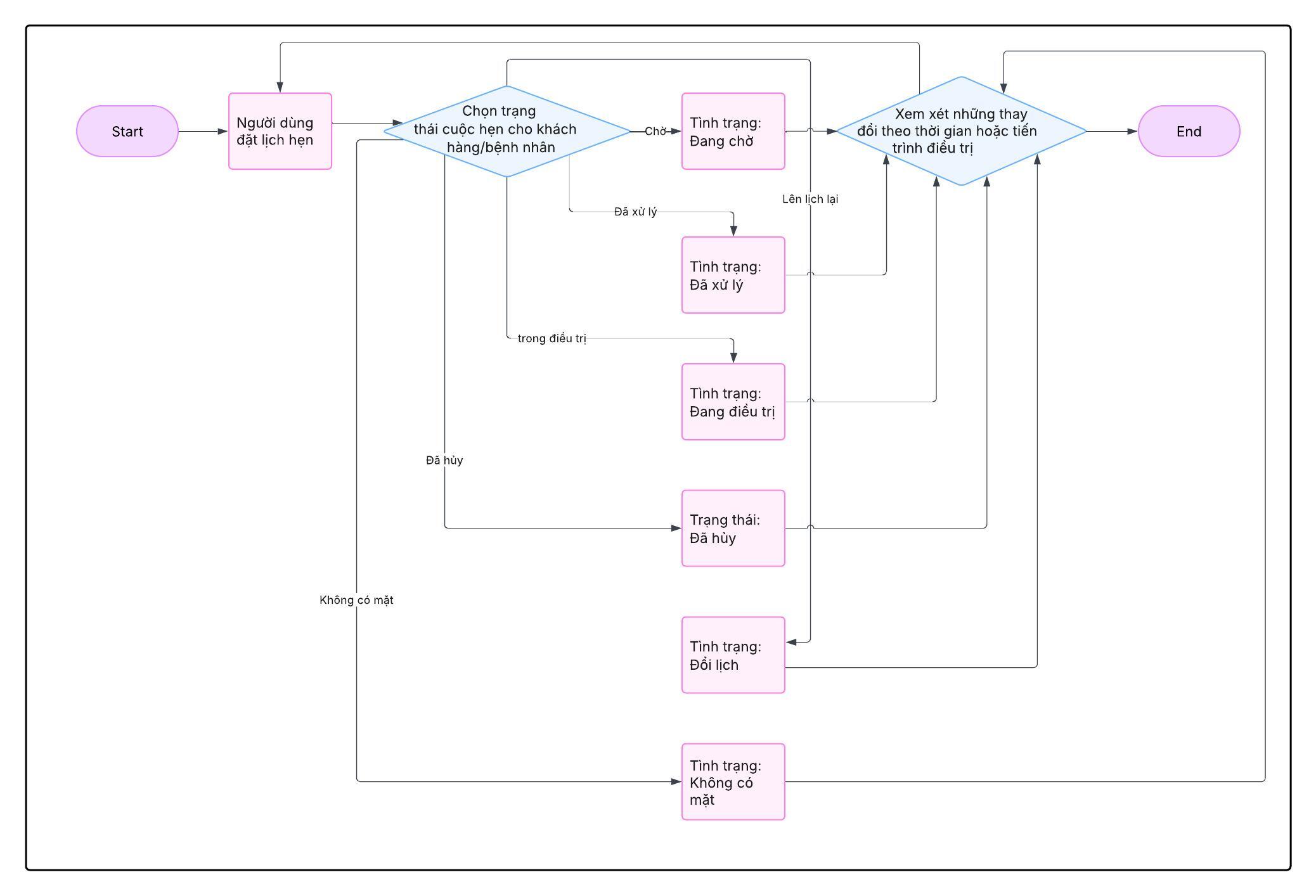
Quy trình sử dụng tính năng
Các trường thông tin của Trạng thái lịch hẹn gồm:
- Mã loại trạng thái (Mặc định, tự sinh, không cần nhập)
- Tên trạng thái
- Mô tả trạng thái
- Mã màu (Mã màu sẽ được hiển thị lên Button trạng thái và cả Phần Lịch hẹn của Bác sĩ)
- Trạng thái
Sử dụng Trạng thái lịch hẹn
Khi đặt lịch hẹn, người dùng sẽ chọn mục trạng thái lịch hẹn cho khách hàng/bệnh nhân như hình.
Trạng thái lịch hẹn có thể thay đổi tuỳ theo thời gian và tiến trình điều trị của bệnh nhân, trạng thái lịch hẹn bao gồm:
- Đang chờ
- Đang điều trị
- Đã điều trị
- Không đến
- Huỷ hẹn
- Hẹn lại
Phiếu lịch hẹn của bệnh nhân
Thông tin trạng thái lịch hẹn trên phiếu lịch hẹn của bệnh nhân/khách hàng
Tổng hợp lịch hẹn và trạng thái lịch hẹn
Trong danh sách lịch hẹn của bệnh nhân có thể hiện trạng thái lịch hẹn
