[Báo cáo] Hướng dẫn sử dụng tính năng Báo cáo tổng doanh thu theo Nguồn thông tin
Báo cáo tổng doanh thu theo Nguồn thông tin giúp cho người dùng có thể xem được tổng doanh thu theo nguồn thông tin trong mốc thời gian được lựa chọn.
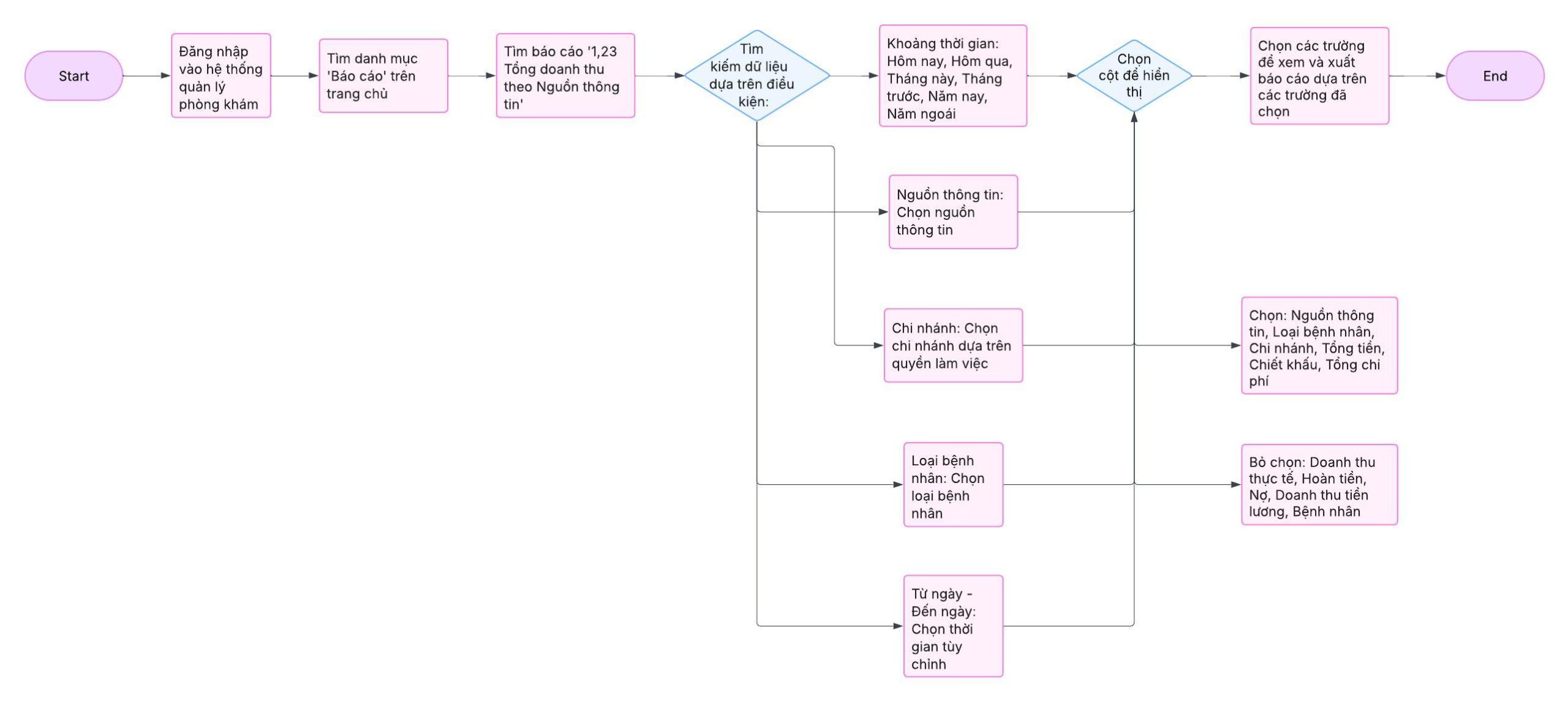
Quy trình sử dụng tính năng
Hướng dẫn truy cập
Bước 1: Đăng nhập vào hệ thống phần mềm quản lý phòng khám (nkvietmy.com đối với hệ thống Nha Khoa Việt Mỹ và erp.hakidental.com đối với hệ thống Hakidental)
Bước 2: Trên trang chủ tìm đến danh mục Báo cáo
Bước 3: Tìm đến mục 1.23 Báo cáo tổng doanh thu theo Nguồn thông tin
Bước 4: Tìm kiếm dữ liệu dựa vào các điều kiện ràng buộc:
- Mốc thời gian: Hôm nay, hôm qua, tháng này, tháng trước, năm nay, năm trước
- Từ ngày – đến ngày: Chọn thời gian tuỳ chỉnh
- Chi nhánh: Chọn chi nhánh muốn xem dựa trên phân quyền làm việc
- Nguồn thông tin: Chọn nguồn thông tin
- Loại bệnh nhân: Chọn loại bệnh nhân
- Nhấn để chọn số cột được hiển thị
- Nếu bạn muốn hiển thị Nguồn thông tin, Loại bệnh nhân, Chi nhánh, Tổng tiền, Giảm giá và Tổng chi phí bạn có thể thực hiện theo các bước dưới đây
- Nhấn chọn Nguồn thông tin, Loại bệnh nhân, Chi nhánh, Tổng tiền, Giảm giá và Tổng chi phí bỏ chọn Thực thu, Hoàn tiền, Công nợ, Doanh thu hưởng lương, Bệnh nhân
- Mốc thời gian: Hôm nay, hôm qua, tháng này, tháng trước, năm nay, năm trước
- Từ ngày – đến ngày: Chọn thời gian tuỳ chỉnh
- Chi nhánh: Chọn chi nhánh muốn xem dựa trên phân quyền làm việc
- Nguồn thông tin: Chọn nguồn thông tin
- Loại bệnh nhân: Chọn loại bệnh nhân
Bước 5: Chọn trường muốn xem và xuất báo cáo theo các trường đã chọn
