[Báo cáo] Hướng dẫn sử dụng tính năng Báo cáo doanh thu chi tiết bác sĩ
Báo cáo doanh thu chi tiết bác sĩ giúp cho người dùng có thể xem được chi tiết những khoản doanh thu bác sĩ trong mốc thời gian được lựa chọn.
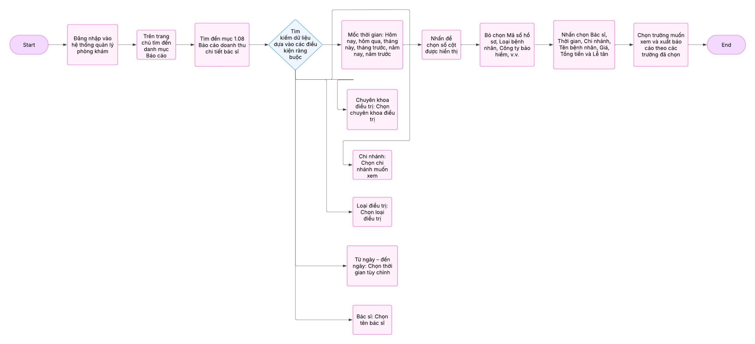
Quy trình sử dụng tính năng
Hướng dẫn truy cập
Bước 1: Đăng nhập vào hệ thống phần mềm quản lý phòng khám (nkvietmy.com đối với hệ thống Nha Khoa Việt Mỹ và erp.hakidental.com đối với hệ thống Hakidental)
Bước 2: Trên trang chủ tìm đến danh mục Báo cáo
Bước 3: Tìm đến mục 1.08 Báo cáo doanh thu chi tiết bác sĩ
Bước 4: Tìm kiếm dữ liệu dựa vào các điều kiện ràng buộc:
- Mốc thời gian: Hôm nay, hôm qua, tháng này, tháng trước, năm nay, năm trước
- Từ ngày – đến ngày: Chọn thời gian tuỳ chỉnh
- Chi nhánh: Chọn chi nhánh muốn xem dựa trên phân quyền làm việc
- Bác sĩ: Chọn tên bác sĩ
- Chuyên khoa điều trị: Chọn chuyên khoa điều trị
- Loại điều trị: Chọn loại điều trị
- Nhấn để chọn số cột được hiển thị
- Nếu bạn muốn hiển thị Bác sĩ, Thời gian, Chi nhánh, Tên bệnh nhân, Giá, Tổng tiền và Lễ tân bạn có thể thực hiện theo các bước dưới đây
- Nhấn chọn Bác sĩ, Thời gian, Chi nhánh, Tên bệnh nhân, Giá, Tổng tiền và Lễ tân bỏ chọn Mã số hồ sơ, Loại bệnh nhân, Công ty bảo hiểm, Chuyên khoa điều trị, Loại điều trị,
Mô tả, Giảm giá, Tổng chi phí, Thực thu, Hoàn tiền, Công nợ, Phương thức thanh toán, Trạng thái, Nhân viên kinh doanh và Trợ lý bác sĩ - Mốc thời gian: Hôm nay, hôm qua, tháng này, tháng trước, năm nay, năm trước
- Từ ngày – đến ngày: Chọn thời gian tuỳ chỉnh
- Chi nhánh: Chọn chi nhánh muốn xem dựa trên phân quyền làm việc
- Bác sĩ: Chọn tên bác sĩ
- Chuyên khoa điều trị: Chọn tên chuyên khoa điều trị
- Loại điều trị: Chọn tên loại điều trị
Bước 5: Chọn trường muốn xem và xuất báo cáo theo các trường đã chọn
